👋 Hi, I’m Tingrui Zhang

· Email: tingruiz@umich.edu · Ann Arbor, MI

I am an undergraduate researcher in Computer Engineering at the University of Michigan, minoring in Mathematics (4.0 GPA). My research focuses on Robotics and Embodied AI, Mobile Manipulation, Autonomous Exploration and Navigation, VLMs, Diffusion Model, Biomedical Imaging, etc.. I work with Asst. Prof. Cong Ma (Umich) on scalable probabilistic models for spatial transcriptomics, with Prof. Bernadette Bucher(Umich) on HELIOS: Hierarchical Exploration for Language-grounded Interaction in Open Scenes and with Prof. Min Xu (CMU) on spatial-relation-aware diffusion models.

My long-term interest lies in the intersection of ML/DL/CV, including generative modeling, computational pathology, and spatial-omics representation learning.

You can find my publications on
🧪 Google Scholar: Click here


🎓 Education

University of Michigan, Ann Arbor · 09/2022 – 06/2026 (Expected)
B.S. in Computer Engineering, Minor in Mathematics (4.0)


🔬 Academic Interests

Robotics and Embodied AI • Mobile Manipulation • Autonomous Exploration and Navigation • VLMs • Machine Learning • Deep Learning • Computer Vision • Diffusion Models • Biomedical & Spatial Imaging • Radiomics • Spatial Transcriptomics • Computational Biology


📚 Publications

(† indicates co-first authors)

  1. Jeongbin Park†, Tingrui Zhang†, Cong Ma†.
    COMPOSITION: Cell Type and Spatial Organization Modeling via Probabilistic Optimization of Spatially Informed Topics.
    Submitted to RECOMB 2026

  2. Jeongbin Park†, Tingrui Zhang†, Cong Ma†.
    Scalable Cell Type and Spatial Domain Modeling using Topic Inference of Cancer Niches.
    Submitted to AACR

  3. Tingrui Zhang†, Honglin Wu†, Zekun Jiang, et al.
    Machine Learning for Endometrial Cancer Diagnosis Using CT Imaging.
    Preprint: https://doi.org/10.21203/rs.3.rs-6300206/v1

  4. Xiaoyan Zhu, Ruchun Jia, Tingrui Zhang, Song Yao.
    Research on Data Tampering Prevention Method for ATC Network Based on Zero Trust.
    Computers, Materials & Continua, 78(3), 2024, pp. 4363–4377.

  5. Rui Ye, ZeKun Jiang, Rong Shao, Qian Yan, Li-Juan Zhou, Ting-Rui Zhang, Ying-Chun Sun.
    Tongue Imaging-Based Radiomics Tool for Diagnosis of Insomnia Degree.
    Medical Data Mining, 2024.

  6. Wen Wen, Tingrui Zhang, Haina Zhao, Jingyan Liu, Heng Jiang, Yusheng He, Zekun Jiang.
    Multimodal ML Model Enhances Benign–Malignant Differentiation of Hypervascular Thyroid Nodules.
    Gland Surgery, 2025.

  7. Hexiao Huang†, Tingrui Zhang†, Haoyuan Hu†, Zekun Jiang†, et al.
    A Robust Deep Learning PET/CT Biomarker for POD24 and Survival Risk Stratification in Follicular Lymphoma.
    Submitted to BMC


🧪 Research Experience

University of Michigan – Research Assistant

Advisor: Prof. Bernadette Bucher · 1/2026–Present

Project: HELIOS: Hierarchical Exploration for Language-grounded Interaction in Open Scenes
[Project Page] [arXiv] [Code]

HELIOS Overview

Proposed HELIOS, a hierarchical scene representation for language-specified mobile manipulation in partially observed environments, integrating 2D semantic navigation maps with 3D Gaussian object representations.

  • Developed multi-view observation fusion and search objective balancing exploration with exploitation.
  • Achieved state-of-the-art on OVMM benchmark in Habitat.
  • Demonstrated real-world language-guided pick-and-place on a Spot robot.

[Project Page]   [arXiv]   [Code]


Advisor: Prof. Cong Ma · 11/2024–Present

Project: COMPOSITION: Cell Type and Spatial Organization Modeling via Probabilistic Optimization of Spatially Informed Topics
[Project Page]

COMPOSITION Overview
  • Developed a probabilistic framework for reference-free inference of cell types and spatial domains in SRT data.
  • Designed a neural network equivalent to the probabilistic model for GPU-accelerated inference.
  • Demonstrated the ability to compare microenvironments across tissues to reveal biological heterogeneity.

[Project Page]


Carnegie Mellon University – Research Intern

Advisor: Prof. Min Xu · 03/2025–Present

Project: Relation-Aware Text-to-Image Diffusion

Relation-Aware Diffusion Overview
  • Built a multi-object, spatial-relation-aware diffusion pipeline on top of Stable Diffusion.
  • Added layout priors via keypoint tokens + relation embeddings.
  • Designed relation consistency losses and mask-guided attention control to improve generation fidelity.

West China Medical Sciences & Big Data Center – Research Intern

Project: Hybrid Radiomics Framework for NACT Response Prediction (09/2024–01/2025)

NACT Radiomics Overview
  • Built a hybrid HCR + DLR radiomics pipeline for ESCC patient treatment response prediction.
  • Designed a Transformer fusion network (TFR-Net) and integrated with AutoML for optimal model search.
  • Validated across multi-center datasets with improved accuracy and generalizability.

Project: Machine Learning-Assisted Diagnosis of Endometrial Cancer (03/2023–11/2024) [Paper]

Endometrial Cancer ML Overview
  • Led development of ML models combining ITK-Snap, U-Net, Logistic Regression, SVC, Random Forest, XGBoost, TabPFN, etc.
  • Identified Random Forest as the best-performing classifier across metrics.

[Paper]


Project: Tongue Radiomics for Insomnia Diagnosis (03/2023–01/2024) [Paper]

Tongue Radiomics Overview
  • Built a tongue-imaging-based radiomics tool using PyRadiomics + U-Net + LASSO.
  • Achieved accurate classification of insomnia severity.

[Paper]


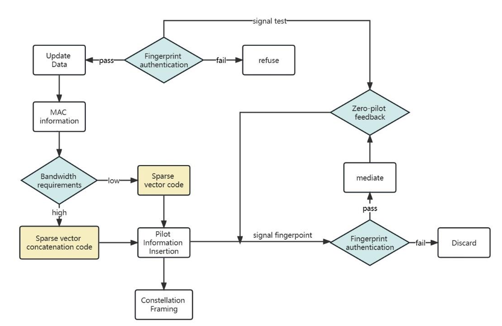
Project: Zero-Trust Data Tampering Prevention for ATC Networks (03/2023–01/2024) [Paper]

Zero Trust Overview
  • Developed a zero-trust–based tampering prevention system integrating RDTP protocol + physical-layer authentication.
  • Achieved >99% tamper-proof success rate.

[Paper]


🛠 Skills

Programming: Python, C/C++, MATLAB, VHDL, Verilog
ML Frameworks: PyTorch, TensorFlow, Scikit-learn, XGBoost
Tools: Git, SHAP, AWS, Greatlakes HPC, Slurm, Snakemake
OS: Linux, Windows


🏆 Awards & Honors

  • UMich Dean’s Honor List: 2025Winter 2025 Summer, 2024 Fall
  • Distinguished Student Award (Top 10%) – 2024, 2023
  • First-Class Scholarship (Top 10%) – 2024
  • 3rd Prize, National Smart Supply Chain Innovation Challenge – 2023
  • Honor Undergraduate Research Program (Top 15%) – 2023
  • Vice President, Algorithmic Robot Association, Sichuan University (2023–Present)

📌 Posters & Presentations

  • DCMB/CCMB Annual Retreat
  • Michigan AI Symposium — AI for Science
  • BGSG/OGPS Poster Session